-更多优质文章.gif)
以豆包为例(DeepSeek操作步骤完全一致,仅打开方式不同),实测可直接生成、一键下载,适配所有需要快速处理表格、文档的场景(数据对比、行程规划、工作总结等),新手也能轻松上手。
一、通用前置操作(豆包/DeepSeek 通用,必做)
无论导出Excel还是Word,先做好这一步,避免生成缓慢、失败:
- 打开工具(二选一):
- 豆包:打开豆包客户端(或网页版:https://www.doubao.com/),登录账号即可;
- DeepSeek:打开官网 https://chat.deepseek.com/ ,登录账号。
- 关闭无关功能:进入对话界面后,关闭“深度思考”和“联网搜索”(豆包在输入框旁/设置中,DeepSeek在侧边栏),否则会导致生成速度变慢,甚至无法生成代码。
- 隐藏指令
以表格的方式呈现,以html格式输出。
页面要有能直接下载excel文档的功能,并且能直接下载excel文件。
二、豆包一键导出Excel(实测可用,重点)
适合行程规划、数据对比、统计分析等场景,ai生成表格速度远超手动输入,生成后可直接下载Excel文件,无需二次编辑。
(一)基础操作步骤(4步搞定,豆包实测)
- 打开豆包:进入对话界面,建议关闭“深度思考”“联网搜索”;
- 输入需求+隐藏指令:复制下文模板,替换「你的具体需求」,直接发送给豆包;
- 点击运行:豆包会自动生成一段HTML代码,点击代码右上角的「预览」按钮,会弹出一个在线网页;
- 一键下载:网页中会自动将内容整理成表格,点击页面上的「下载」按钮,即可将Excel文件保存到电脑。
![图片[1]-豆包/DeepSeek隐藏技巧 一键导出Excel/Word 自动排版](https://www.geekjz.com/wp-content/uploads/2026/02/1-1024x685.png)
![图片[2]-豆包/DeepSeek隐藏技巧 一键导出Excel/Word 自动排版](https://www.geekjz.com/wp-content/uploads/2026/02/2-1024x456.png)
(二)现成指令模板(直接复制,修改需求即可)
无需自己写指令,替换括号内内容,豆包会自动生成可运行代码:
1. 通用基础版(纯表格,无图表)
{你的具体需求},以表格的方式呈现,以html格式输出。页面要有能直接下载excel文档的功能,并且能直接下载excel文件。
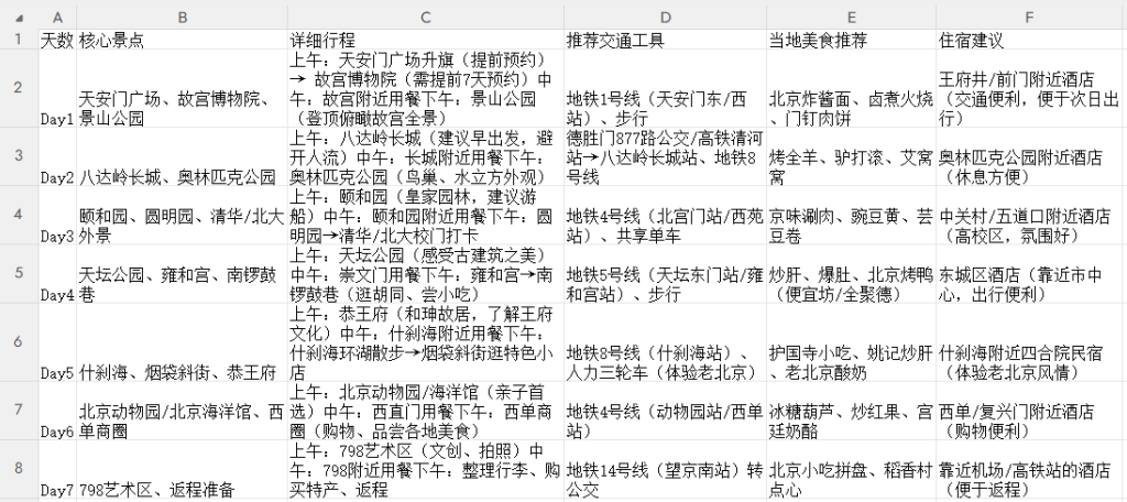
生成一份国庆假期北京旅游攻略,包含景点推荐及每天的行程规划、交通工具、美食推荐、住宿安排等、以及注意事项和小贴士。
以表格的方式呈现,以html格式输出。
页面要有能直接下载excel文档的功能,并且能直接下载excel文件。
2. 带图表版(折线图/柱状图,数据可下载)
{你的具体需求},内容用html格式输出,用表格的方式呈现。并用折线图(或柱状图)画出{XXX图表主题}。并且具备直接下载excel文档的功能,而且能下载为excel文件。
分析近10年的黄金价格走势
内容用html格式输出,用表格的方式呈现。并用折线图画出黄金价格走势图
并且具备直接下载excel文档的功能,而且能下载为excel文件。
![图片[3]-豆包/DeepSeek隐藏技巧 一键导出Excel/Word 自动排版](https://www.geekjz.com/wp-content/uploads/2026/02/3-1024x569.png)
(三)实测场景示例
场景1:行程规划(国庆假期北京旅游攻略)→ 豆包生成按日期、行程、美食、住宿分类的表格,点击下载即可保存Excel;
场景2:数据走势(近10年的黄金价格走势)→ 生成近10年的黄金价格走势图,数据做到一目了然;
注意:生成的图表(折线图/柱状图)无法直接下载,但可下载底层数据表格,在本地Excel/WPS中可快速生成图表。
三、豆包一键导出Word(和Excel操作同理)
无需额外学习,仅修改提示词中的“导出功能”描述,即可让豆包生成带导出Word功能的网页,适合工作总结、方案报告、文案撰写等场景。
(一)基础操作步骤
和导出Excel步骤完全一致,仅替换「输入需求+隐藏指令」,具体:
- 打开豆包,关闭无关功能;
- 输入需求+Word导出指令(模板如下);
- 点击豆包生成代码的「运行」按钮,弹出在线网页;
- 点击网页中的「导出」按钮,即可下载Word文档(排版整洁,无需手动调整)。
(二)Word导出指令模板
{你的具体需求},将内容以html格式展示,并具有导出为word文档格式的功能。
示例:生成一份销售季度总结报告,包含销售数据、竞品分析、下期规划,将内容以html格式展示,并具有导出为word文档格式的功能。
四、避坑关键(豆包/DeepSeek 通用)
- 必关“深度思考+联网搜索”:这是最容易出错的点,不关闭会导致代码生成缓慢、失败;
- 指令不能省略:导出Excel/Word的功能描述(如“能直接下载excel文档”“导出为word文档格式”)必须完整,缺一不可;
- 无需懂代码:全程仅需点击「运行」「下载」,豆包/DeepSeek会自动搞定所有代码编辑;
- 文件兼容性:生成的Excel/Word为通用格式,可在Windows/Mac的Office、WPS中正常打开、编辑。
五、补充说明(DeepSeek 操作)
DeepSeek的操作流程和豆包完全一致,仅第一步“打开工具”不同(打开DeepSeek官网 https://chat.deepseek.com/ ),其余步骤(关闭无关功能、输入指令、运行、下载)完全相同,可直接参考上文豆包的操作。
总结:无论是豆包还是DeepSeek,用这种方法导出Excel/Word,能大幅节省手动排版、输入的时间,尤其适合经常处理表格、文档的职场人、学生,实测高效又省心,赶紧收藏试试~
本站收集的资源仅供内部学习研究软件设计思想和原理使用,学习研究后请自觉删除,请勿传播,因未及时删除所造成的任何后果责任自负。本站禁止以任何形式发布或转载任何违法相关信息,若您发现请立即向站长举报;
如有版权内容,其版权均归原作者所有,本站虽力求保存原有版权信息,但因众多资源经多次转载,已无法确定其真实来源,故敬请原作者谅解!如果用于其他用途,请购买正版支持作者,谢谢!若您认为「 极客空间站 」发布的内容若侵犯到您的权益,请联系站长邮箱:2808569@qq.com 或微信客服进行删除处理。
















暂无评论内容